进入暑期
和气温一起攀升的还有户外运动的热度
一些未曾经过旅游开发的区域
成了互联网上的“小众线路”“此生必去”
但与此同时
与旷野的诱惑一同而来的还有危险
“小众”“野生”“网红”地暗藏夺命危机
1
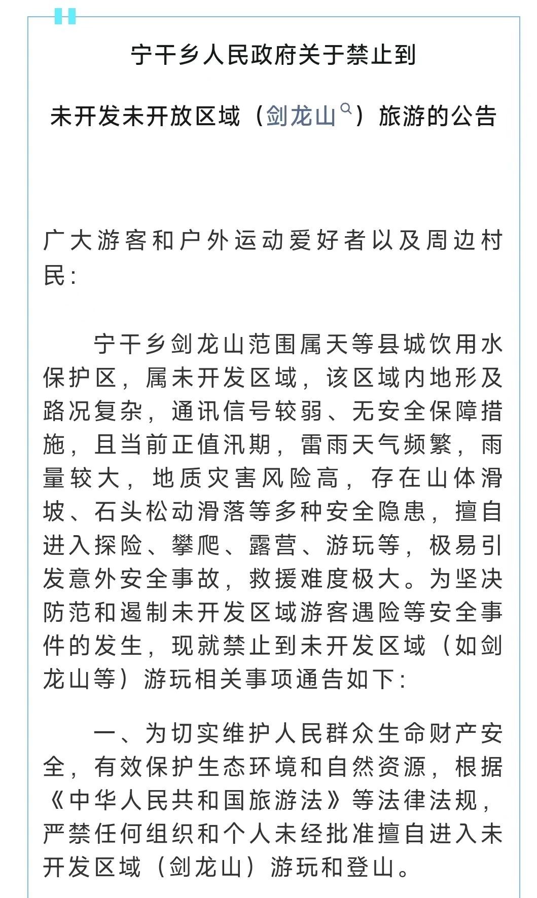
严禁前往:广西·剑龙山
广西崇左市宁干乡政府8月10日发布公告称
严禁任何组织和个人
未经批准擅自进入
未开发区域(剑龙山)游玩和登山
位于广西的剑龙山
因山脊轮廓酷似远古生物剑龙的背脊而得名
其陡峭山势与周边碧绿的田野
蓝宝石般的湖泊形成强烈对比
被网友称为“抹茶群山”
美丽的景色让它成为游客争相打卡的网红景点
△广西崇左,市民游客登上天等县剑龙山观日出。
然而
宁干乡剑龙山属未开发区域
该区域内地形及路况复杂
通信信号较弱、无安全保障措施
擅自进入探险、攀爬、露营、游玩等
极易引发意外安全事故
救援难度极大
作为未开发景区,剑龙山走红后
游客遇困时有发生
案例一:2025年7月30日,两名游客被剑龙山景观吸引,但由于准备不充分加之气温较高,其中一人中暑被困山上,最终被救援人员成功解救。
案例二:2023年10月3日,一名游客爬剑龙山时迷失方向,并扭伤了脚被困山上。由于山上信号不好,消防救援人员与被困人员联系不畅,无法确认被困人员具体位置。最终,救援人员在一处荒丛中找到了被困人员。
2
严禁前往:贵州·六盘水
无独有偶
贵州六盘水的水城区猴场乡的溪流
也因为现在流行的“可露营溯溪”
成为不少人去避暑度假的选择
△贵州六盘水水城区
然而这里也并非正规旅游景点
一些慕名前往的游客
并没有意识到潜在的危险
案例三:2025年6月30日,两名游客自驾前往贵州六盘水蟠龙镇一河边露营时,遭遇强降雨引发的山洪,7月15日,救援人员在下游猴场乡的河中发现男子已遇难,女子至今失联。
贵州六盘水近日也发布公告
严禁任何组织或个人
擅自进入水城区猴场乡打把河等
未开发区域
3
严禁前往:云南·哀牢山
而在去年
“想你的风吹到了哀牢山”
云南哀牢山景区
保存了世界同纬度面积最大
人为干扰最少
最完整的
亚热带中山湿性常绿阔叶林生态系统
有高大乔木参天
有低矮灌木遮地
有苔藓蕨草遍附树枝
还有藤萝枝蔓随处缠绕攀爬
让不少“好奇心满满”的游客
前去“探秘”
虽然目前哀牢山外围一些区域
已经作为景区开放
但尚未开放的深处地带
多为原始森林
山高林密 天气恶劣 野兽出没
还存在大地磁场强度异常现象
容易导致指南针失灵
非常危险
针对哀牢山复杂的自然环境
哀牢山自然保护区楚雄管护局发布公告明确:
未经批准进入自然保护区将面临罚款的处罚
△哀牢山
许多被包装成“网红打卡地”的景点
通常位于偏远地区
缺乏专业机构和人员进行管理
缺乏必要的安全设施
完善的旅游配套服务和应急预案等
因此存在致命风险
在此提醒 在此提醒 在此提醒!
切勿擅自冒险前往
未开发或未开放区域
此外 外出游玩还要警惕以下高危行为
请务必保持警惕
↓↓↓
外出游玩六大高危行为
河道内戏水:汛期河道水位瞬息万变,随时面临暴雨涨水、上游来水;此外,水下情况复杂,表面平静的水域可能暗藏漩涡、暗流,近年来已发生多起因野泳、河滩露营等导致的溺亡事故。
△水位上涨 帐篷、天幕泡在水里(图源:应急管理部)
跨栏拍照:为追求视觉效果翻越护栏拍照,极易失足坠落悬崖或激流,很多高处坠落事故与游客违规跨越护栏拍照直接相关。
盲目登山:不熟悉地形、无专业装备贸然登山,可能导致迷路、失温甚至滑坠。
网红项目跟风:玻璃栈道、悬崖秋千等项目若设备老化或操作不当,可能引发严重事故,切勿盲目挑战。
无人区探险:未开发区域缺乏安全和救援保障,多起失联事件证明,未经审批、极具危险的非法穿越往往要付出生命的代价。
破坏防护、进入封闭区域:擅闯封闭区域不仅违法,更可能遭遇落石、塌方、坠落等危险。
户外游玩 这些千万要牢记!
景色再美,也没有安全重要!
野外活动出发前
和途中要注意什么?
突遇意外情况怎么办?
一起来了解
↓↓↓
景色再美,也没有安全重要!
防患于未然
参加户外活动,请牢记安全第一
让每一次出行都成为美好回忆
永信证券提示:文章来自网络,不代表本站观点。